Shortcut: <Alt>+<F8>
This command combines the programming system with the PLC (or starts the simulation program) and changes into the online mode⮫ “Simulation”.
If the current project has not been compiled since opening or since the last modification, then it is compiled now⮫ “'Project' 'Build'”. If errors occur during compilation, then Automation Builder does not change into Online mode.
If the current project was changed on the controller since the last download, but not closed, and if the last download information was not deleted with the command 'Project' 'Clear all', then after the command 'Login' a dialog opens with the question⮫ “'Online' 'Download'”: "The program has been changed. Load changes? (Online Change)". By answering 'Yes' you confirm that, on log-in, the modified portions of the project are to be loaded onto the controller. (Concerning this see below a diagram on the relations between Project-Build, Project-Download, Online Change and Login and also some hints on Online Change). 'No' results in a log-in without the changes made since the last download being loaded onto the controller. 'Cancel' cancels the command. <Load all> causes the entire project to be reloaded onto the controller.
If in the project options, category Desktop, the option 'Online in security mode' is activated and if the target system supports the functionality, in the Login dialog automatically also the Project information will be displayed. This is the project information of the project which is currently opened in Automation Builder and which is already available on the controller. Via button 'Details <<' you can close this information part of the dialog. If the 'Online in security mode' option is not activated, you can explicitly open the project information display in the dialog via button 'Details >>'.
It depends on the target which button is set as default button.
Online Change does not cause a re-initialization of the variables, thus modifications of the initialization values will not be regarded ! Retain variables keep their values when an Online Change is done, they won't do that at a re-download of the project (see below, 'Online' 'Download').
After a successful login all online functions are available (if the corresponding settings in 'Project' 'Options' category have been entered⮫ 'Build'). The current values are monitored for all visible variable declarations ⮫ “Variables declaration”.
Use the 'Online' 'Logout' command to change from online back to offline mode⮫ “'Online' 'Logout'”.
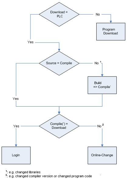
Relations between Login - Build - Download - Online Change
See below a diagram which shows the relations between Login, Build (Compilation), Download and Online Change:
The following terms are used:
|
Source |
Current Automation Builder project (*.pro-file, local PC) |
|
Compile |
Compile information from the last build process, is needed for incremental compilation (*.ci-file, local PC) |
|
Download |
Information on what was loaded to the PLC at the last download (*.ri file, local PC) |
|
PLC |
Project currently available on the PLC (*.prg-file, target system) |

Hints on Online Change
-
Online Change is not possible after modifications in the Task or PLC Configuration, after inserting a library and after performing 'Project' 'Clean all' (see below).
-
If the download Information (file <projectname><targetidentifier>.ri), which had been created at the last download (might have been an Online Change also) of the project, has been deleted meanwhile (e.g. via command 'Project' 'Clean all', then no Online Change will be possible further on, except for⮫ “'Online' 'Download'”⮫ “'Project' 'Clean all'”: The .ri file has been saved at another location or has been renamed and therefore now is still available and can be loaded explicitly by command 'Project' 'Load download information'⮫ “'Project' 'Load download information'”. Concerning this see also below 'Online Change for a project....'.
-
Online Change does not cause a re-initialization of the variables, thus modifications of the initialization values will not be regarded !
-
retain variables keep their values when an Online Change is done, they won't do that at a re-download of the project⮫ “'Online' 'Download'”.
Online Change for a project which is running on several PLCs:
If you want to run a project 'proj.pro' on two identical controllers PLC1 and PLC2 (same target system) and want to make sure that an update of the project on both controllers can be done via online change, do the following:
(1) Loading and starting project on PLC1, save download information for PLC1:
-
Connect the Automation Builder project proj.pro to controller PLC1 (Online/Communication parameters) and load proj.pro on PLC1 (Online/Login, Download). At the download the file proj00000001.ri will be created in the projects directory, containing download information.
-
Rename proj00000001.ri, e.g. to proj00000001_PLC1.ri. This save of the file with another file name is necessary because at a further download of proj.pro the file proj00000001.ri on another PLC would be overwritten with new download information and thus the information belonging to the download on PLC1 would be lost.
-
Start the project on PLC1 and then log out ('Online' 'Start', 'Online' 'Logout').
(2) Loading and starting project on PLC2, save download information for PLC2:
-
Now connect to controller PLC2 (using same target as PLC1) and download proj.pro on PLC2. Thus again a file proj00000001.ri will be created in the projects directory, now containing the information on the currently done download.
-
Rename the new proj00000001.ri e.g. to proj00000001_PLC2.ri in order to store it explicitly.
-
Start the project on PLC2 and log out ('Online' 'Start', 'Online' 'Logout'.
(3) Change project in Automation Builder:
Do the modifications in proj.pro which you afterwards want to transfer via Online Change to the program running on the both PLCs.
(4) Online Change on PLC1, Re-saving download information for PLC1:
In order to make possible the Online Change for proj.pro on PLC1, first the download information referring to the download of proj.pro on PLC1 must be restored. At login Automation Builder is looking for a file proj00000001.ri. But you have stored the appropriate download information in file proj00000001_PLC1.ri.
Now you have 2 possibilities:
-
You can rename proj00000001_PLC1.ri again to proj00000001.ri. Thus at a login on PLC1 automatically the appropriate download information is available and Automation Builder will ask you whether you want to do an Online Change.
-
Instead of this you explicitly can load the file proj00000001_PLC1.ri before login by using command 'Project' 'Load Download Information'. In this case no renaming of the .ri file is necessary.
(5) Online Change on PLC2, Re-saving download information for PLC2:
In order to make possible an Online Change concerning the modifications in proj.pro done in (3) also on PLC2 please perform the corresponding steps for proj00000001_PLC2.ri as described in step (4) .